鼻翼美观的重要性,不亚于鼻尖。各位想想看,有哪位艺人、明星,他的鼻翼是"大的"或"宽的"的呢?刻意忽略鼻翼的形状,将使鼻雕手术功亏一匮。
以往鼻翼手术效果不好的原因在于只着重于皮肤的切除、加上鼻翼周围的肌肉都会将鼻翼往外拉扯,更减少了缩鼻翼的效果。因此,鼻翼下肌肉的重新定位才是手术成功的要素。
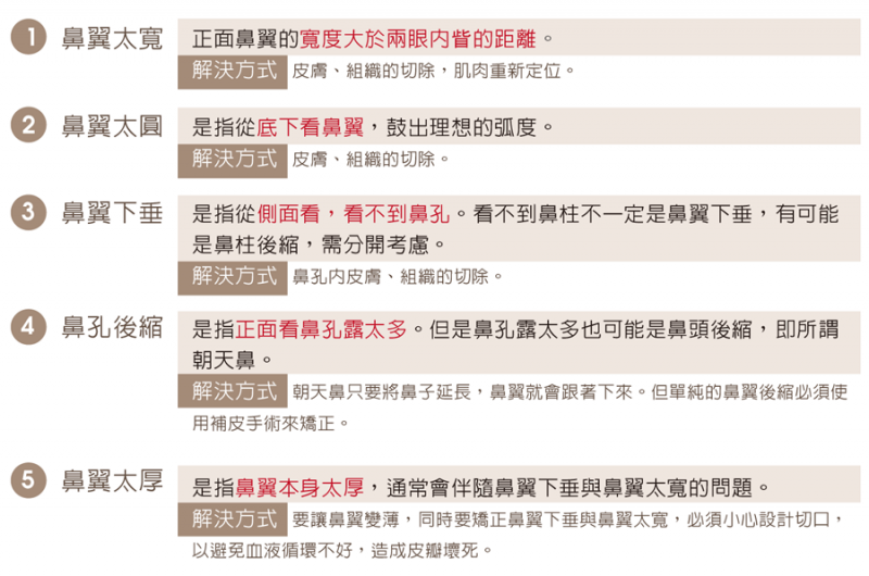
好看的鼻孔,从下方看上去是向外下垂的水滴型。手术的方式也是要朝这方面去努力。不好看的鼻翼总结来说,脱离不了下列几个问题: (如图)




08-21

2022-09-21

2022-04-29

2022-04-29

2022-04-29

2022-04-29

2022-04-29

2022-04-29

2022-04-29

2022-04-29

2022-04-29